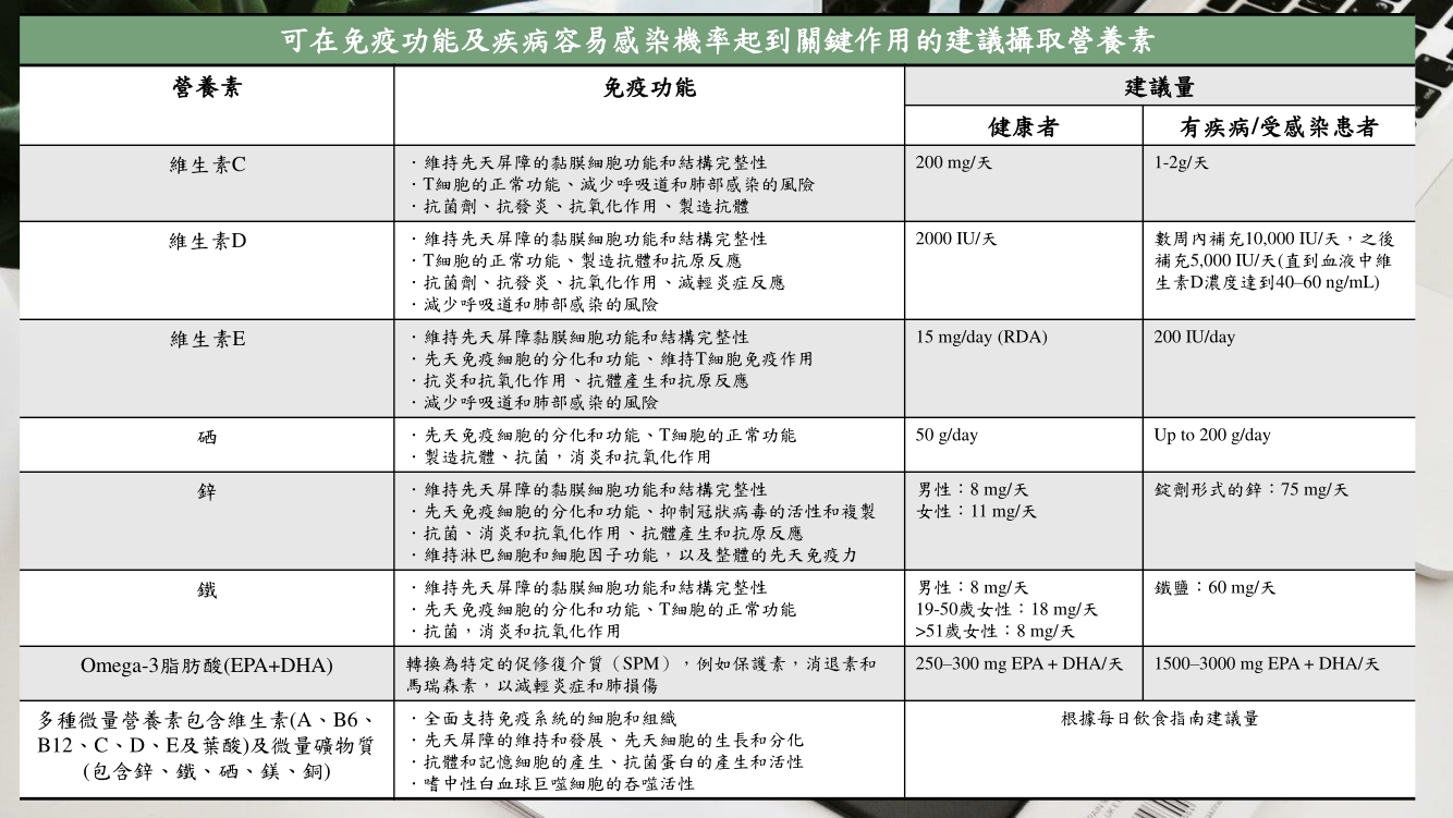
在2020年10月初時,美國總統川普在社交平台表示自己確診新冠肺炎,是全球第8位確診的國家元首,因此在這疫情時代,「免疫力的提升」成為各國首要目標,根據一篇由西班牙發表在《臨床醫學雜誌》的回顧內容,總結了可以在免疫功能起到關鍵作用的多種營養素,其中包含維生素C、維生素D、維生素E、硒、鋅、鐵、Omega-3脂肪酸及多種微量營養素,而在美國總統川普入院後,白宮於2020年10/02所發表的美國總統醫師備忘錄中提到這麼一段話:「除了使用多株抗體治療外,總統還服用鋅、維生素D、褪黑激素和阿司匹林。 」,其中礦物質鋅及維生素D在此篇回顧所提到的功能分別為提升免疫功能及抗呼吸道感染,從結論得知,營養狀況在COVID-19康復患者的臨床結果中起著關鍵作用,而且營養支持可能會提高COVID-19患者的康復機會!